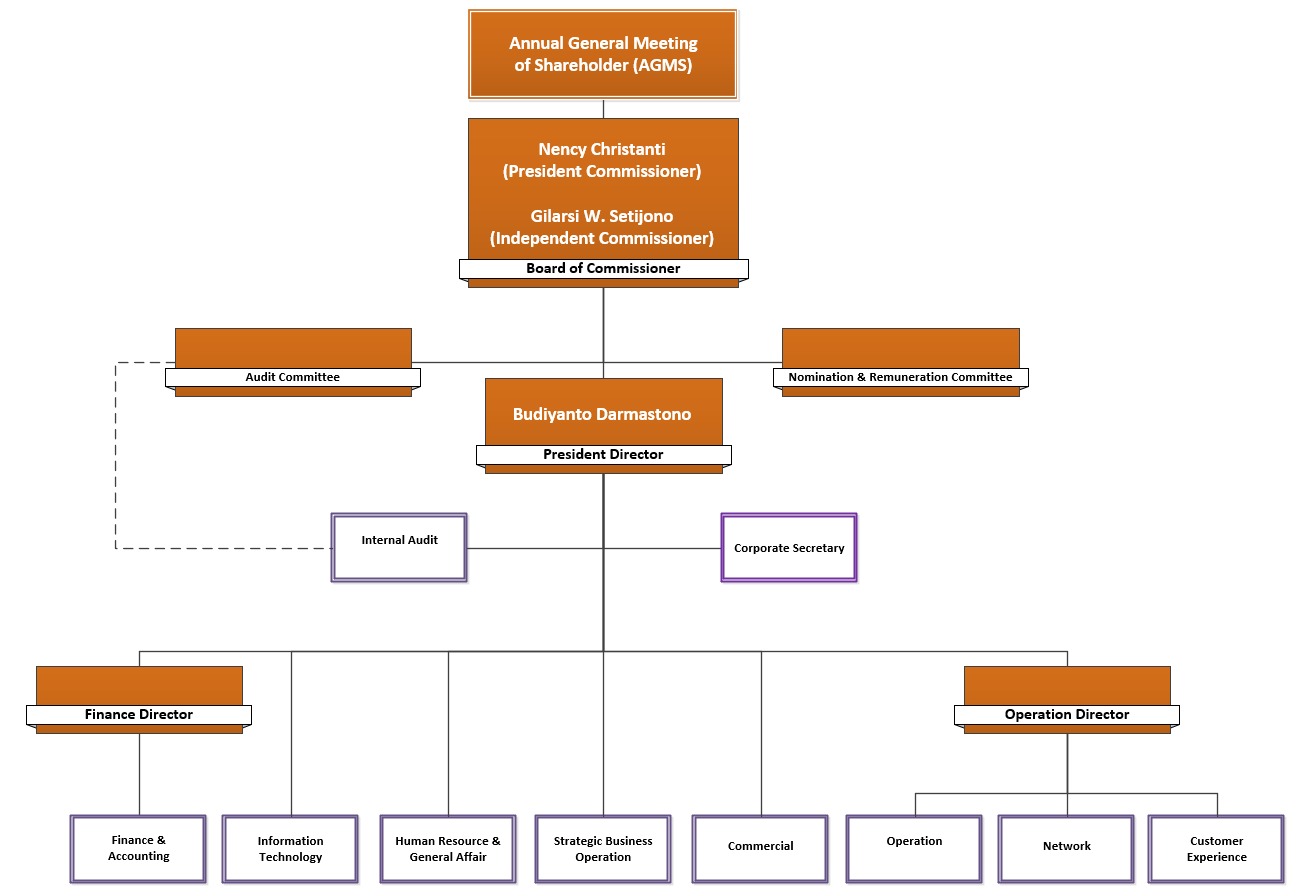
Struktur Organisasi
Informasi struktur organisasi PT Satria Antaran Prima Tbk atau SAPX Express mulai dari susunan Dewan Komisaris, Dewan Direksi, dan seluruh Department dan Divisi yang ada di dalam perusahaan.

Tertarik Menjadi Investor? Yuk Bangun Bisnis Bersama PT Satria Antaran Prima Tbk